干货分享:电影营销玩法拆解

小编转载了一篇关于电影营销的文章,希望能对你有所帮助~

我是个电影迷。

从小喜欢看电影,后来做了营销狗,更开始习惯每次看电影的同时,研究下电影背后的营销线索。

于是就有了这篇大总结。


在2011年前的时候,电影营销还很是传统。

比如基本可以按照付费和免费,线上和线下进行区分。

当时的微博还远没开始火,电影院的购票渠道中团购网站还不是特别主流,当时行业杂志还是个很火的部分,比如《看电影》等垂直行业的官媒。

但是随着这几年社交网络的兴起,以及智能手机的普及。

太多的APP和网站逐渐形成了新的营销阵营。比如用于社交的微信和陌陌;用于日常工具的滴滴、Uber、墨迹天气;用于达人社交信息互动的微博等;用于日常娱乐的QQ音乐,秒拍APP,和各类视频APP。

今天我们系统梳理下关于近两年来——【电影营销】的一些逻辑和玩法。

首先看下大的框架:

电影营销玩法拆解

框架梳理清楚。

我们来看看整体的传播逻辑。

如果把电影和电视剧本身当做是“产品”来看。

那么基本所有的互联网营销逻辑和策略就都可以纳入进来。

电影营销玩法拆解

从传播的策略来说,其实营销不是决定的点。毕竟在现有的产业链中,营销不是从头开始进入到产品制作环节中的。

大部分的营销都是在产品已经完毕后才进入到传播。相信未来这个矛盾会有所改善。

产品是营销的基础,人群意味着盘子的大小。

营销更多是手段,帮助一件好产品与更多目标受众接触。

甚至通过影响目标受众,从而引起大众 的兴趣。

宏观来说,与运营一件产品和品牌一样。电影的营销开始,必须先确认这件产品的主打卖点。

毕竟每年的电影案例千千万。

红海里游泳,主打的概念就是交通工具。

你的是游艇,对方是水上飞机。

谁厉害就一目了然了。

电影营销玩法拆解

当然在传播的时候也要做到“多点开花”,一个主要的概念为主,辅以多个不同的次要的概念作为“多点打援”。这就跟运营一个品牌公众号一样,功能性的卖点却不只有一个。

那么情感的利益点,自我表达的利益点都要加以配合。

比如 《我的少女时代》

电影营销玩法拆解

根据剧本其实可以划分出多条主线。

01

女主工作不得志,于是回想起自己的少女时代的初恋,继而在后来再次偶遇初恋情人,于是再续前缘;

02

少女时代暗恋A,结果反而被B感动;

电影营销玩法拆解

03

与B之间达成追爱联盟,少女帮B追A的女友……B帮少女追A……

电影营销玩法拆解

04

少女一直都很喜欢刘德华,后来B帮少女真的见到了偶像……

05

少女从猪扒成功逆袭变身美丽少女的故事……

电影营销玩法拆解

多条剧情发展下。

最终的传播却选择了第二条,而没有选择第一条的狗血剧情。

于是全剧带着我们所有观众重新看了一遍女版的《那些年我们一起追的女孩》。

浓浓的青春气息和怀旧感,也让整个故事不俗套,还充满80后的回忆。

所有产品在发布和销售的过程中。

都会分阶段做不同的事。

下图就简单列举,整体的三个阶段要做哪些事。

电影营销玩法拆解

除了上图中列出的常规内容外。

下面我们来看下近年来,有哪些新的玩法值得大家学习。

电影营销玩法拆解

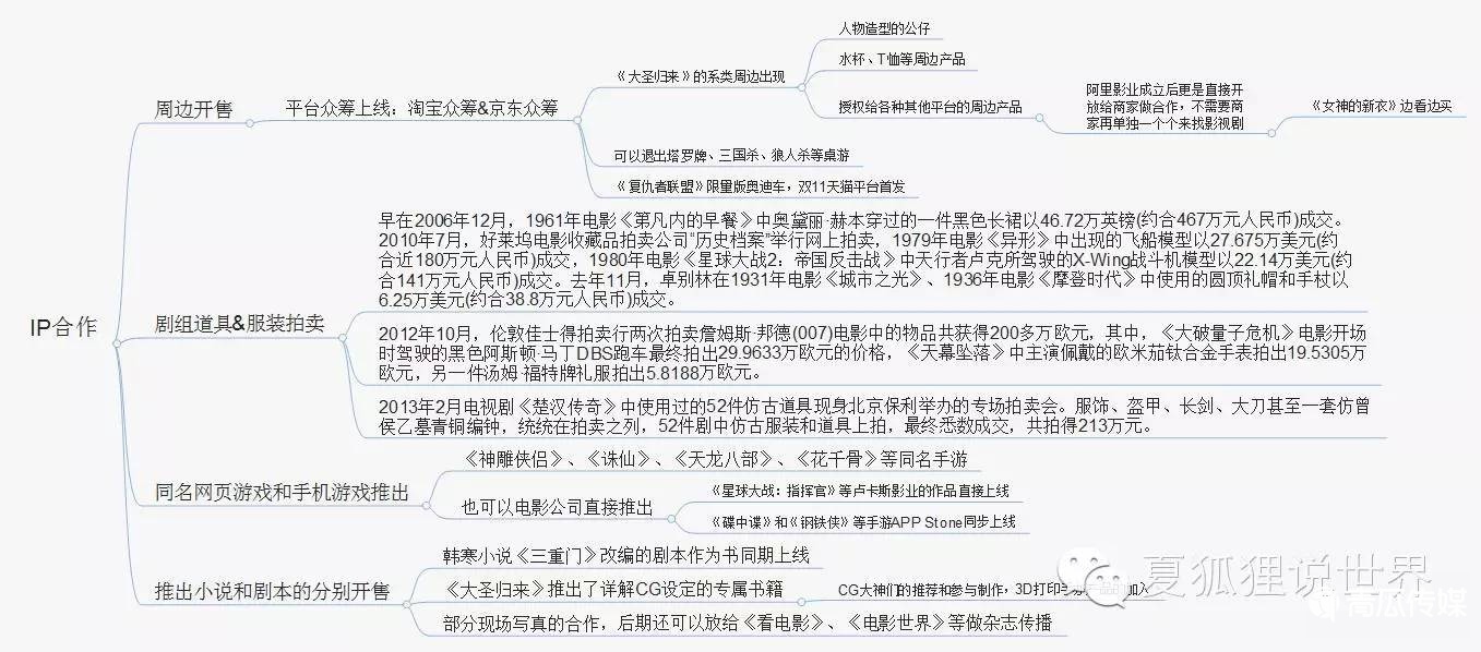
IP这个概念作为舶来品,在2015年下半年开始热起来。

概念本身很简单,但却给了影视剧产品作为大的版权拥有者,授权更多虚拟和实体产品做周边这样一件事,以更加广阔的视野。

电影营销玩法拆解

于是在2015我们不仅看到《大圣归来》异军突起,更是看到老牌的《星球大战》刷爆了我们生活的方方面面。

电影营销玩法拆解
电影营销玩法拆解

从2011年《失恋33天》的《失恋物语》刷爆了整个的微博和人人网后。

社交网络的运营,尤其是视频推广就变成了电影营销的标配。

下图我们来看下,在影视剧传播这个方面,影视剧们是如何深入运营各大社会化营销渠道的。

电影营销玩法拆解

最后,我们简单看下。

影视剧本身作为产品,销售渠道其实并不太多。

基本各类能付款的渠道,都变成了销售通道。

电影营销玩法拆解

 文章转载自王伟晨(夏狐狸)

热门模板推荐

微信咨询

请扫码添加客服

微信公众号

请扫码关注公众号

帮助中心
返回顶部